日期:2018-11-19 点击数: 来源:
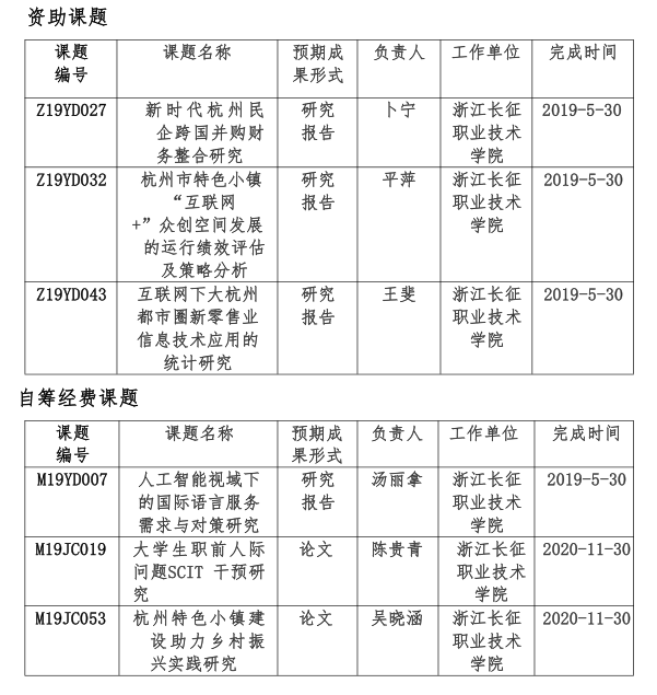
据《关于公布2019年度杭州市哲学社会科学规划常规性立项课题的通知》(杭社规〔2018〕23号),共有121项资助课题立项,6项学科共建课题立项,54项自筹经费课题立项。立项项目中,我校有6位老师主持的课题获得立项。其中,卜宁、平萍、王斐老师主持的课题获资助课题立项,汤丽拿、陈贵青、吴晓涵老师主持的课题获自筹经费课题立项。具体课题立项如下:
办公室、科研处
上一条:关于做好2020年度浙江省哲学社会科学规划课题申报工作的通知
下一条:我校获6项2019年度杭州市哲社规划常规性课题立项